手机赌博-在线博彩平台
返回手机赌博主页
返回手机赌博主页
主页
手机赌博 概况
手机赌博 简介
手机赌博 领导
专业发展
机构设置
行政部门
教学科室
委员会
师资队伍
教授/正高级工程师
副教授/高级工程师
讲师/工程师
博士导师
硕士导师
人才培养
本科培养
硕士培养
博士培养
MPA教育中心
党建工作
党委委员
纪委委员
党支部
招贤纳士
教学资源
校友天地
主页
手机赌博 概况
手机赌博 简介
手机赌博 领导
专业发展
机构设置
行政部门
教学科室
委员会
师资队伍
教授/正高级工程师
副教授/高级工程师
讲师/工程师
博士导师
硕士导师
人才培养
本科培养
硕士培养
博士培养
MPA教育中心
党建工作
党委委员
纪委委员
党支部
招贤纳士
教学资源
校友天地
当前位置:
主页
MPA教育中心
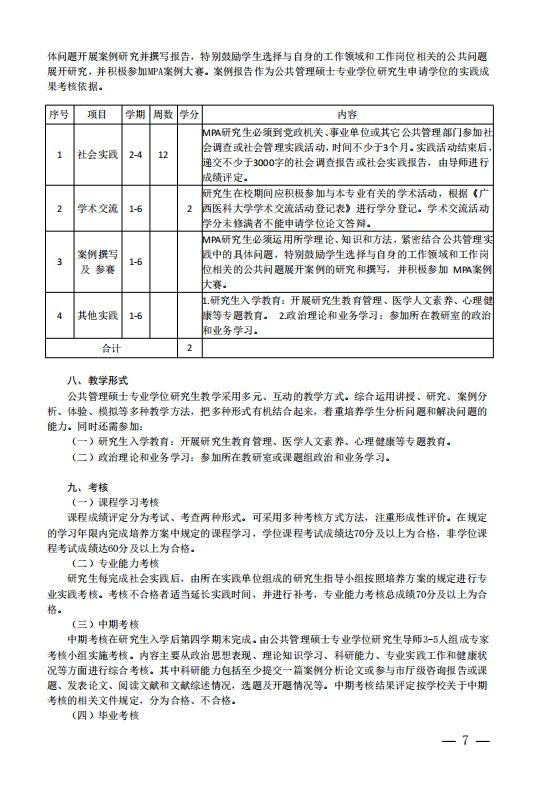
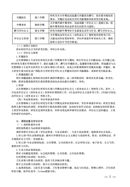
广西医科大学专业学位硕士研究生培养方案(公共管理硕士)
来源:手机赌博
发布时间:2025-09-10
作者:MPA
校对:周天松
审核:何慧敏
|
|
相关附件下载: